
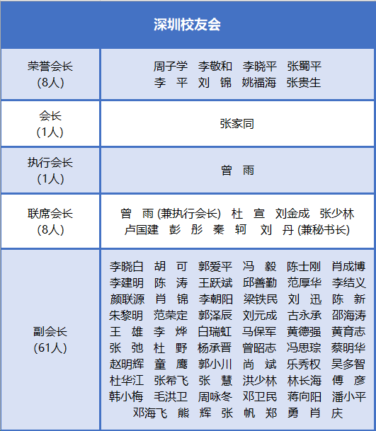
深圳校友会
深圳校友会是所有深圳成电校友共同的家园,深圳校友人数众多、行业广泛,建立高频度的聚会机制,满足校友们的交流与沟通,同时成立了各种专业分会与兴趣协会,为6万多深圳校友提供工作、学习、生活等各方面的全方位支持与帮助,这是团结的温度,也是组织的初心。
深圳校友会的行业分会包括:集成电路分会、半导体分会、微波与天线分会、车联网分会、物联网分会、穿戴式分会、3C分会、金融分会、生物医疗分会、法律分会、知识产权分会等;兴趣协会包括:羽毛球协会、深跑团协会、户外协会、篮球协会、网球协会、足球协会、高尔夫协会、悦读会、单身协会、美食协会、赛艇协会、健身协会等。
从四届冠军的羽毛球队、到行万里路的深跑团,从修身养性的悦读会、到创新共赢的产学研融合研讨会,立足湾区,放眼世界,深圳校友会鼓励校友们强强联合共同发展,旨在促进交流、凝聚校友,成电邦、帮成功!
“人格平等 经济独立 业务合作 知识交流 互信互爱”。这是深圳校友会的20字核心价值观,也是校友会待人行事的一向作风。30年来,历任会长、众多实力派校友和志愿者队伍的辛苦付出、精心打理和强有力的领导,不仅充分体现了校友会的核心价值观,也实实在在地为成电人在大湾区筑造了一个共同的家。“深”爱人才、“圳”等你来、“湾”里相会、“蓉”归故里。深圳校友会不仅仅是深圳校友的精神家园和联系母校的沟通桥梁,更是全国校友乃至全球校友创业的源动力,欢迎校友们到深圳创业发展。



首页上页1下页尾页